loader image

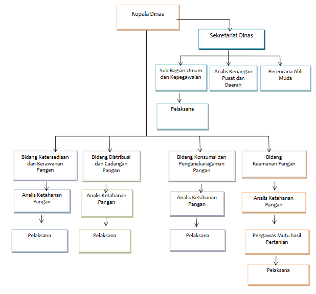
Struktur Organisasi

Dinas Ketahanan Pangan Kabupaten Ende

Struktur organisasi Dinas Ketahanan Pangan Kabupaten Ende disusun berdasarkan Peraturan Bupati Ende Nomor 24 Tahun 2024 tentang sistem kerja di lingkungan Pemerintah Kabupaten Ende. Struktur ini dirancang untuk mendukung pelaksanaan tugas dan fungsi dinas secara efektif, efisien, dan terkoordinasi dalam mewujudkan ketahanan pangan daerah.

Susunan Organisasi
  • Kepala Dinas
  • Sekretariat
    • Sub Bagian Umum dan Kepegawaian
    • Jabatan Fungsional Analis Keuangan Pusat dan Daerah
    • Jabatan Fungsional Perencana
    • Pelaksana
  • Bidang Ketersediaan dan Kerawanan Pangan
    • Analis Ketahanan Pangan
    • Pelaksana
  • Bidang Distribusi dan Cadangan Pangan
    • Analis Ketahanan Pangan
    • Pelaksana
  • Bidang Konsumsi dan Penganekaragaman Pangan
    • Analis Ketahanan Pangan
    • Pelaksana
  • Bidang Keamanan Pangan
    • Analis Ketahanan Pangan
    • Pengawas Mutu Hasil Pertanian
    • Pelaksana
  • Kelompok Jabatan Fungsional
Penjabaran Tugas Organisasi

Kepala Dinas mempunyai tugas memimpin, mengoordinasikan, dan mengendalikan pelaksanaan kebijakan daerah di bidang ketahanan pangan, meliputi ketersediaan pangan, kerawanan pangan, distribusi pangan, cadangan pangan, konsumsi dan penganekaragaman pangan serta keamanan pangan.

Sekretariat mempunyai tugas melaksanakan koordinasi dan pemberian dukungan administrasi kepada seluruh unit organisasi di lingkungan dinas, meliputi perencanaan, keuangan, kepegawaian, serta urusan umum dan perlengkapan.

Sub Bagian Umum dan Kepegawaian bertanggung jawab dalam pengelolaan administrasi kepegawaian, tata usaha, serta pelayanan umum di lingkungan dinas.

Jabatan Fungsional Analis Keuangan dan Perencana bertugas mendukung penyusunan perencanaan program, penganggaran, serta pengelolaan keuangan dinas sesuai ketentuan peraturan perundang-undangan.

Bidang Ketersediaan dan Kerawanan Pangan bertugas melaksanakan penyusunan kebijakan, pendampingan, serta pemantauan dan evaluasi di bidang ketersediaan pangan dan penanganan kerawanan pangan.

Bidang Distribusi dan Cadangan Pangan bertugas melaksanakan kebijakan terkait distribusi pangan, stabilisasi pasokan dan harga pangan, serta pengelolaan cadangan pangan daerah.

Bidang Konsumsi dan Penganekaragaman Pangan bertugas dalam pengembangan konsumsi pangan yang beragam, bergizi, seimbang dan aman berbasis sumber daya lokal.

Bidang Keamanan Pangan bertugas melaksanakan pengawasan, pembinaan, serta pengendalian mutu dan keamanan pangan segar yang beredar di masyarakat.

Kelompok Jabatan Fungsional terdiri dari tenaga profesional yang melaksanakan tugas sesuai keahlian masing-masing berdasarkan ketentuan peraturan perundang-undangan.

Pelaksana merupakan unsur pendukung teknis operasional yang membantu pelaksanaan kegiatan pada masing-masing bidang dan unit kerja.